Спецификация метода OrderManagement

Пример вызова


Протокол: HTTP POST
Адресная строка: api/OrderManagement/Index?bookingManagementBody={bookingManagementBody}&id_Profile={id_Profile}&securityKey={securityKey}&mock={mock}


Метод апи: Index
Создает/проверяет статус/отменяет бронь для выбранного рейта

Информация о запросе

Ниже приведены параметры запроса и их краткое описание

Параметры запроса

Название параметраОписаниеТИП
bookingManagementBody запрос управления состоянием брони

POST.

id_Profile идентификатор финансового профиля для применения сборов

POST.

securityKey ключ для доступа к сервису, предоставляется по запросу на support@corteos.ru

POST.

mock использовать в ответе фиктивные данные для разработки (true/false)

POST.


Описание работы сервиса

Сервис ExtendedBookingManage предоставляет возможность создания, проверки статуса и отмены брони выбранного рейта. Ключевым отличием в запросах создания, актуализации статуса, отмены брони является значение передаваемого параметра OperationType. Данный параметр может принимать следующие значения:

  • book: создание брони
  • load: проверка текущего статуса брони
  • import: загрузка брони, сделанной оффлайн, по локатору поставщика
  • loadByEngineId: загрузка брони по идентификатору в БД движка (поле EngineId для ExtendedBooking)
Более подробно о запросах управления состоянием брони см. здесь


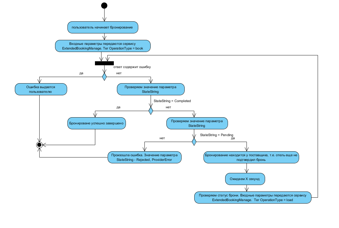
Бронирование

Диаграмма

Пример запроса

<?xml version="1.0" encoding="utf-8" ?>
<ExtendedBookingManageRequest DateRequestStarted="0001-01-01T00:00:00" id_Profile="6590">
  <IsTest>false</IsTest>
  <SystemInformation />
  <BaseHotelRateAccessor id_System="3" Ratecode="1369888" id_Profile="6590" AgencyName="Unifest" CheckInTime="14:00" CheckOutTime="12:00" Price="26040">
    <SystemName>Academservice</SystemName>
    <Details DefaultCheckInTime="12:00" DefaultCheckOutTime="12:00">
      <Allotmentcode>9500001+1454378+9500001+2</Allotmentcode>
      <code>1369888</code>
      <Mealcode>1</Mealcode>
      <NumberOfGuests>1</NumberOfGuests>
      <NumberOfExtraBedChild>0</NumberOfExtraBedChild>
    </Details>
    <Accessor id_System="3" id_City="6297" HotelName="ГородОтель Хостел на Киевской" id_ProviderGroup="427" id_Profile="6590" >
      <Hotelcode>1303731</Hotelcode>
      <Adults>1</Adults>
      <ChildAges></ChildAges>
      <Checkin>19.04.2018</Checkin>
      <Checkout>20.04.2018</Checkout>
      <CurrentPaymentType>0</CurrentPaymentType>
      <Details City="2" />
    </Accessor>
  </BaseHotelRateAccessor>
  <locator />
  <OperationType>book</OperationType>
  <Guests>
    <Person>
      <Citizenship>RU</Citizenship>
      <DocumentNumber>4500897654</DocumentNumber>
      <FirstName>Елена</FirstName>
      <Gender>false</Gender>
      <LastName>Панина</LastName>
      <DateBirth>05.10.1965 0:00:00</DateBirth>
    </Person>
  </Guests>
  <OverrideCheckinTime />
  <OverrideCheckoutTime />
  <IncludeAdditionalMeal>false</IncludeAdditionalMeal>
</ExtendedBookingManageRequest>

Пример ответа

<?xml version="1.0" encoding="utf-16"?>
<ExtendedBookingManageResponse>
  <Errors />
  <ExtendedBooking Stars="1" Latitude="55.689261" Longitude="37.791649" Providercode="1303731" HasAirportTransfer="true" HasFitness="false" HasInternet="false" HasParking="true" HasSpa="false" HasPool="false" id_System="3" EngineId="7260" State="2" Timestamp="2017-08-01T16:34:33.0952657+03:00">
    <StateString>Completed</StateString>
    <HotelAccessKey/>
    <HotelName>
      <BS Rus="ГородОтель Хостел на Киевской" En="GorodHotel Hostel on Kievskaya" />
    </HotelName>
    <HotelAddress>
      <BS Rus="Киевского Вокзала площадь, 1" En="1 Kievsky Railway Station square" />
    </HotelAddress>
    <Hoteldescription>
      <BS Rus="описание отеля..." En="description goes here..." />
    </Hoteldescription>
    <FacilitiesRu>
      <Facility>Парковка неохраняемая</Facility>
      <Facility>Сейф в отеле</Facility>
      ...
    </FacilitiesRu>
    <FacilitiesEn>
      <Facility>Nonguarded parking</Facility>
      <Facility>Safe deposit box at reception</Facility>
      ...
    </FacilitiesEn>
    <ThumbnailUrl/>
    <Email/>
    <HotelType>Hotel</HotelType>
    <Phone>+7 (499) 6236351</Phone>
    <Images>
      <src>http://images.acase.ru/hotels_images/1303731_00.jpg</src>
      ...
    </Images>
    <TripAdvisorRate ServicesRate="0" PriceRate="0" CleannessRate="0" ComfortRate="0" LocationRate="0" PersonnelRate="0" FeedbackQuantity="0" />
    <DefaultCheckinTime>12:00:00</DefaultCheckinTime>
    <DefaultCheckoutTime>12:00:00</DefaultCheckoutTime>
    <SpecialRemark>
      <BS Rus="Расстояние до центра города: город Москва - 4,2 км" En="Distance to city center: Moscow City - 4,2 km" />
    </SpecialRemark>
    <Rooms>
      <ExtendedRoomdescription IsOnRequest="false" UniqueAccesscode="nJuUQ070t0SppGfhSDTR7w" AutomaticEarlyCheckin="false" AutomaticLateCheckout="false" AutomaticMealAddition="false" HasBreakfast="false" HasInternet="false" HasBathroom="false" Is3D="false">
        <FacilitiesRu />
        <FacilitiesEn />
        <RoomName>
          <BS Rus="Десятиместный женский (койко-место)" En="Десятиместный женский (койко-место)" />
        </RoomName>
        <RoomPhotos />
        <Roomdescription>
          <BS Rus="Максимальное количество постояльцев в номере: 1; " En="Maximum number of guests: 1; " />
        </Roomdescription>
        <RoomSize/>
        <Providercode/>
        <AgentInformation>Комиссия агента: 0 RUB</AgentInformation>
        <VAT />
        <CustomerInformation>
          <BS Rus="В случае раннего заезда/позднего выезда сумма штрафа будет увеличена на сумму дополнительно заказанных услуг" En="Early checkin/late checkout prices will be included in penalty fee" />
        </CustomerInformation>
        <LateCheckoutComment>
          <BS Rus="Услуга позднего выезда отелем не предоставляется" En="This rate doesn't allow late check out" />
        </LateCheckoutComment>
        <EarlyCheckinComment>
          <BS Rus="Услуга раннего заезда отелем не предоставляется" En="This rate doesn't allow early check in" />
        </EarlyCheckinComment>
        <AdditionalMealComment>
          <BS Rus="" En="" />
        </AdditionalMealComment>
        <DailyPrices>
          <Price>668.00</Price>
        </DailyPrices>
        <FreeCancelationDate>18.04.2018 00:00:00</FreeCancelationDate>
        <CancelationPolicies>
          <ExtendedCancelationPolicy>
            <DateStart/>
            <DateEnd>18.04.2018 00:00:00</DateEnd>
            <RefundFee>0</RefundFee>
            <Currencycode>RUB</Currencycode>
          </ExtendedCancelationPolicy>
          <ExtendedCancelationPolicy>
            <DateStart>18.04.2018 00:00:00</DateStart>
            <DateEnd/>
            <RefundFee>668</RefundFee>
            <Currencycode>RUB</Currencycode>
          </ExtendedCancelationPolicy>
        </CancelationPolicies>
        <BaseHotelRateAccessor id_System="3" Ratecode="1369888" id_Profile="6590" AgencyName="Unifest">
          <SystemName>Academservice</SystemName>
          <Details DefaultCheckInTime="12:00" DefaultCheckOutTime="12:00">
            <Allotmentcode>9500001+1454378+9500001+2</Allotmentcode>
            <code>1369888</code>
            <Mealcode>1</Mealcode>
            <NumberOfGuests>1</NumberOfGuests>
            <NumberOfExtraBedChild>0</NumberOfExtraBedChild>
            <Persons>
              <Person LastName="ПАНИНА" FirstName="ЕЛЕНА">
                <Category code="2" Name="Госпожа" />
                <Citizenship code="9" Name="Россия" />
              </Person>
            </Persons>
          </Details>
          <Accessor id_System="3" id_City="6297" HotelName="ГородОтель Хостел на Киевской" id_ProviderGroup="427" id_Profile="6590">
            <Hotelcode>1303731</Hotelcode>
            <Adults>1</Adults>
            <ChildAges/>
            <Checkin>2018-04-19</Checkin>
            <Checkout>2018-04-20</Checkout>
            <CurrentPaymentType>0</CurrentPaymentType>
            <Details City="2" />
          </Accessor>
        </BaseHotelRateAccessor>
        <ExtendedRatePrice TotalPrice="668" Currencycode="RUB" OriginalPrice="668" ConvertionRate="1" HiddenServiceFee="0" ServiceFee="0" Discount="0" EarlyCheckinPrice="0" LateCheckoutPrice="0" AdditionalMealPrice="0" AdditionalServicePrice="0" ComparisionAddditionalServicePrice="0" ComparisionTotalPrice="668" ComparisionOriginalPrice="668" ComparisionDiscount="0" ComparisionServiceFee="0" ComparisionHiddenServiceFee="0">
          <id_Currency>3</id_Currency>
          <VAT />
          <Commission />
        </ExtendedRatePrice>
        <OtherInformation />
      </ExtendedRoomdescription>
    </Rooms>
    <Warnings />
    <LatestOperationComment>
      <BS Rus="Информация о НДС: Без ограничений" En="Информация о НДС: Без ограничений" />
    </LatestOperationComment>
    <RefundPenalty/>
    <locator>4668495</locator>
    <Vendorlocator>6288247</Vendorlocator>
    <Guests>
      <Person>
        <Citizenship>RU</Citizenship>
        <DocumentNumber>4500897654</DocumentNumber>
        <FirstName>Елена</FirstName>
        <Gender>false</Gender>
        <LastName>Панина</LastName>
        <DateBirth>05.10.1965 0:00:00</DateBirth>
      </Person>
    </Guests>
  </ExtendedBooking>
</ExtendedBookingManageResponse>

Параметр StateString - Completed означает успешное завершение бронирования. Подробнее о статусах состояния брони см. здесь


Проверка статуса/актуализации статуса бронирования

Диаграмма

Пример запроса

<?xml version="1.0" encoding="utf-8" ?>
<ExtendedBookingManageRequest DateRequestStarted="0001-01-01T00:00:00">
  <IsTest>false</IsTest>
  <SystemInformation />
  <BaseHotelRateAccessor id_System="3" Ratecode="1488950" id_Profile="6590" AgencyName="Unifest">
    <SystemName>Academservice</SystemName>
    <Details DefaultCheckInTime="14:00" DefaultCheckOutTime="12:00">
      <Allotmentcode>9500001+1488938+9500001+2</Allotmentcode>
      <code>1488950</code>
      <Mealcode>1</Mealcode>
      <NumberOfGuests>1</NumberOfGuests>
      <NumberOfExtraBedChild>0</NumberOfExtraBedChild>
    </Details>
    <Accessor id_System="3" id_City="4585" HotelName="Енот" id_ProviderGroup="427" id_Profile="6590">
      <Hotelcode>1307017</Hotelcode>
      <Adults>1</Adults>
      <ChildAges></ChildAges>
      <Checkin>2018-03-23</Checkin>
      <Checkout>2018-03-24</Checkout>
      <CurrentPaymentType>0</CurrentPaymentType>
      <Details City="63" />
    </Accessor>
  </BaseHotelRateAccessor>
  <locator>4662052</locator>
  <OperationType>load</OperationType>
  <Guests />
  <OverrideCheckinTime />
  <OverrideCheckoutTime />
  <IncludeAdditionalMeal>false</IncludeAdditionalMeal>
</ExtendedBookingManageRequest>

Пример ответа

<?xml version="1.0" encoding="utf-8" ?>
<?xml version="1.0" encoding="utf-16"?>
<ExtendedBookingManageResponse>
  <Errors />
  <ExtendedBooking Stars="1" Latitude="55.689261" Longitude="37.791649" Providercode="1303731" HasAirportTransfer="true" HasFitness="false" HasInternet="false" HasParking="true" HasSpa="false" HasPool="false" id_System="3" EngineId="7260" State="2" Timestamp="2017-08-01T16:34:33.0952657+03:00">
    <StateString>Pending</StateString>
    <HotelAccessKey/>
    <HotelName>
      <BS Rus="ГородОтель Хостел на Киевской" En="GorodHotel Hostel on Kievskaya" />
    </HotelName>
    <HotelAddress>
      <BS Rus="Киевского Вокзала площадь, 1" En="1 Kievsky Railway Station square" />
    </HotelAddress>
    <Hoteldescription>
      <BS Rus="описание отеля..." En="description goes here..." />
    </Hoteldescription>
    <FacilitiesRu>
      <Facility>Парковка неохраняемая</Facility>
      <Facility>Сейф в отеле</Facility>
      ...
    </FacilitiesRu>
    <FacilitiesEn>
      <Facility>Nonguarded parking</Facility>
      <Facility>Safe deposit box at reception</Facility>
      ...
    </FacilitiesEn>
    <ThumbnailUrl/>
    <Email/>
    <HotelType>Hotel</HotelType>
    <Phone>+7 (499) 6236351</Phone>
    <Images>
      <src>http://images.acase.ru/hotels_images/1303731_00.jpg</src>
      ...
    </Images>
    <TripAdvisorRate ServicesRate="0" PriceRate="0" CleannessRate="0" ComfortRate="0" LocationRate="0" PersonnelRate="0" FeedbackQuantity="0" />
    <DefaultCheckinTime>12:00:00</DefaultCheckinTime>
    <DefaultCheckoutTime>12:00:00</DefaultCheckoutTime>
    <SpecialRemark>
      <BS Rus="Расстояние до центра города: город Москва - 4,2 км" En="Distance to city center: Moscow City - 4,2 km" />
    </SpecialRemark>
    <Rooms>
      <ExtendedRoomdescription IsOnRequest="false" UniqueAccesscode="nJuUQ070t0SppGfhSDTR7w" AutomaticEarlyCheckin="false" AutomaticLateCheckout="false" AutomaticMealAddition="false" HasBreakfast="false" HasInternet="false" HasBathroom="false" Is3D="false">
        <FacilitiesRu />
        <FacilitiesEn />
        <RoomName>
          <BS Rus="Десятиместный женский (койко-место)" En="Десятиместный женский (койко-место)" />
        </RoomName>
        <RoomPhotos />
        <Roomdescription>
          <BS Rus="Максимальное количество постояльцев в номере: 1; Максимальное количество дополнительных кроватей: 0; Максимальное количество дополнительных кроватей для взрослых: 0; Максимальное количество дополнительных кроватей для детей: 0; Максимальное количество дополнительных кроватей для младенцев: 0;" En="Maximum number of guests: 1; Maximum number of extra beds: 0; Maximum number of extra beds for adults: 0; Maximum number of extra beds for children: 0; Maximum number of extra beds for infants: 0;" />
        </Roomdescription>
        <RoomSize/>
        <Providercode/>
        <AgentInformation>Комиссия агента: 0 RUB</AgentInformation>
        <VAT />
        <CustomerInformation>
          <BS Rus="В случае раннего заезда/позднего выезда сумма штрафа будет увеличена на сумму дополнительно заказанных услуг" En="Early checkin/late checkout prices will be included in penalty fee" />
        </CustomerInformation>
        <LateCheckoutComment>
          <BS Rus="Услуга позднего выезда отелем не предоставляется" En="This rate doesn't allow late check out" />
        </LateCheckoutComment>
        <EarlyCheckinComment>
          <BS Rus="Услуга раннего заезда отелем не предоставляется" En="This rate doesn't allow early check in" />
        </EarlyCheckinComment>
        <AdditionalMealComment>
          <BS Rus="" En="" />
        </AdditionalMealComment>
        <DailyPrices>
          <Price>668.00</Price>
        </DailyPrices>
        <FreeCancelationDate>18.04.2018 00:00:00</FreeCancelationDate>
        <CancelationPolicies>
          <ExtendedCancelationPolicy>
            <DateStart/>
            <DateEnd>18.04.2018 00:00:00</DateEnd>
            <RefundFee>0</RefundFee>
            <Currencycode>RUB</Currencycode>
          </ExtendedCancelationPolicy>
          <ExtendedCancelationPolicy>
            <DateStart>18.04.2018 00:00:00</DateStart>
            <DateEnd/>
            <RefundFee>668</RefundFee>
            <Currencycode>RUB</Currencycode>
          </ExtendedCancelationPolicy>
        </CancelationPolicies>
        <BaseHotelRateAccessor id_System="3" Ratecode="1369888" id_Profile="6590" AgencyName="Unifest">
          <SystemName>Academservice</SystemName>
          <Details DefaultCheckInTime="12:00" DefaultCheckOutTime="12:00">
            <Allotmentcode>9500001+1454378+9500001+2</Allotmentcode>
            <code>1369888</code>
            <Mealcode>1</Mealcode>
            <NumberOfGuests>1</NumberOfGuests>
            <NumberOfExtraBedChild>0</NumberOfExtraBedChild>
            <Persons>
              <Person LastName="ПАНИНА" FirstName="ЕЛЕНА">
                <Category code="2" Name="Госпожа" />
                <Citizenship code="9" Name="Россия" />
              </Person>
            </Persons>
          </Details>
          <Accessor id_System="3" id_City="6297" HotelName="ГородОтель Хостел на Киевской" id_ProviderGroup="427" id_Profile="6590">
            <Hotelcode>1303731</Hotelcode>
            <Adults>1</Adults>
            <ChildAges/>
            <Checkin>2018-04-19</Checkin>
            <Checkout>2018-04-20</Checkout>
            <CurrentPaymentType>0</CurrentPaymentType>
            <Details City="2" />
          </Accessor>
        </BaseHotelRateAccessor>
        <ExtendedRatePrice TotalPrice="668" Currencycode="RUB" OriginalPrice="668" ConvertionRate="1" HiddenServiceFee="0" ServiceFee="0" Discount="0" EarlyCheckinPrice="0" LateCheckoutPrice="0" AdditionalMealPrice="0" AdditionalServicePrice="0" ComparisionAddditionalServicePrice="0" ComparisionTotalPrice="668" ComparisionOriginalPrice="668" ComparisionDiscount="0" ComparisionServiceFee="0" ComparisionHiddenServiceFee="0">
          <id_Currency>3</id_Currency>
          <VAT />
          <Commission />
        </ExtendedRatePrice>
        <OtherInformation />
      </ExtendedRoomdescription>
    </Rooms>
    <Warnings />
    <LatestOperationComment>
      <BS Rus="Информация о НДС: Без ограничений" En="Информация о НДС: Без ограничений" />
    </LatestOperationComment>
    <RefundPenalty/>
    <locator>4668495</locator>
    <Vendorlocator>6288247</Vendorlocator>
    <Guests>
      <Person>
        <Citizenship>RU</Citizenship>
        <DocumentNumber>4500897654</DocumentNumber>
        <FirstName>Елена</FirstName>
        <Gender>false</Gender>
        <LastName>Панина</LastName>
        <DateBirth>05.10.1965 0:00:00</DateBirth>
      </Person>
    </Guests>
  </ExtendedBooking>
</ExtendedBookingManageResponse>

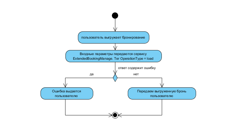
Примечание! При выгрузке/отмене бронирования указание данных гостя не является обязательным. Параметр StateString - Pending означает создание брони в поставщике, который ожидает ответ от отеля. Подробнее о статусах состояния брони см. здесь

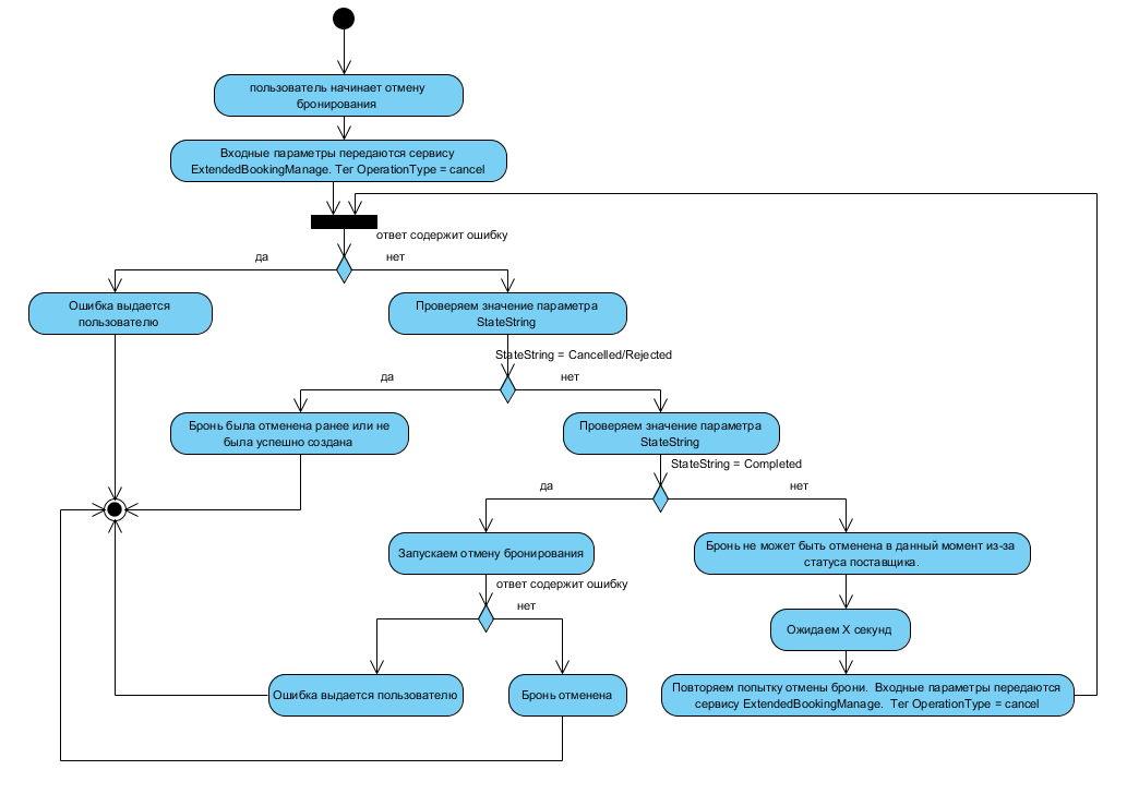
Отмена бронирования

Диаграмма

Пример запроса

<?xml version="1.0" encoding="utf-8" ?>
<ExtendedBookingManageRequest DateRequestStarted="0001-01-01T00:00:00">
  <IsTest>false</IsTest>
  <SystemInformation />
  <BaseHotelRateAccessor id_System="3" RateCode="1369888" id_Profile="6590" AgencyName="Unifest">
    <SystemName>Academservice</SystemName>
    <Details DefaultCheckInTime="12:00" DefaultCheckOutTime="12:00">
      <AllotmentCode>9500001+1454378+9500001+2</AllotmentCode>
      <Code>1369888</Code>
      <MealCode>1</MealCode>
      <NumberOfGuests>1</NumberOfGuests>
      <NumberOfExtraBedChild>0</NumberOfExtraBedChild>
    </Details>
    <Accessor id_System="3" id_City="6297" HotelName="ГородОтель Хостел на Киевской" id_ProviderGroup="427" id_Profile="6590">
      <HotelCode>1303731</HotelCode>
      <Adults>1</Adults>
      <ChildAges></ChildAges>
      <Checkin>2018-04-19</Checkin>
      <Checkout>2018-04-20</Checkout>
      <CurrentPaymentType>0</CurrentPaymentType>
      <Details City="2" />
    </Accessor>
  </BaseHotelRateAccessor>
  <Locator>4668495</locator>
  <OperationType>cancel</OperationType>
  <Guests />
  <OverrideCheckinTime />
  <OverrideCheckoutTime />
  <IncludeAdditionalMeal>false</IncludeAdditionalMeal>
</ExtendedBookingManageRequest>

Пример ответа

<?xml version="1.0" encoding="utf-8" ?>
<?xml version="1.0" encoding="utf-16"?>
<ExtendedBookingManageResponse>
  <Errors />
  <ExtendedBooking Stars="1" Latitude="55.689261" Longitude="37.791649" Providercode="1303731" HasAirportTransfer="true" HasFitness="false" HasInternet="false" HasParking="true" HasSpa="false" HasPool="false" id_System="3" EngineId="7260" State="2" Timestamp="2017-08-01T16:34:33.0952657+03:00">
    <StateString>Cancelled</StateString>
    <HotelAccessKey/>
    <HotelName>
      <BS Rus="ГородОтель Хостел на Киевской" En="GorodHotel Hostel on Kievskaya" />
    </HotelName>
    <HotelAddress>
      <BS Rus="Киевского Вокзала площадь, 1" En="1 Kievsky Railway Station square" />
    </HotelAddress>
    <Hoteldescription>
      <BS Rus="описание отеля..." En="description goes here..." />
    </Hoteldescription>
    <FacilitiesRu>
      <Facility>Парковка неохраняемая</Facility>
      <Facility>Сейф в отеле</Facility>
      ...
    </FacilitiesRu>
    <FacilitiesEn>
      <Facility>Nonguarded parking</Facility>
      <Facility>Safe deposit box at reception</Facility>
      ...
    </FacilitiesEn>
    <ThumbnailUrl/>
    <Email/>
    <HotelType>Hotel</HotelType>
    <Phone>+7 (499) 6236351</Phone>
    <Images>
      <src>http://images.acase.ru/hotels_images/1303731_00.jpg</src>
      ...
    </Images>
    <TripAdvisorRate ServicesRate="0" PriceRate="0" CleannessRate="0" ComfortRate="0" LocationRate="0" PersonnelRate="0" FeedbackQuantity="0" />
    <DefaultCheckinTime>12:00:00</DefaultCheckinTime>
    <DefaultCheckoutTime>12:00:00</DefaultCheckoutTime>
    <SpecialRemark>
      <BS Rus="Расстояние до центра города: город Москва - 4,2 км" En="Distance to city center: Moscow City - 4,2 km" />
    </SpecialRemark>
    <Rooms>
      <ExtendedRoomdescription IsOnRequest="false" UniqueAccesscode="nJuUQ070t0SppGfhSDTR7w" AutomaticEarlyCheckin="false" AutomaticLateCheckout="false" AutomaticMealAddition="false" HasBreakfast="false" HasInternet="false" HasBathroom="false" Is3D="false">
        <FacilitiesRu />
        <FacilitiesEn />
        <RoomName>
          <BS Rus="Десятиместный женский (койко-место)" En="Десятиместный женский (койко-место)" />
        </RoomName>
        <RoomPhotos />
        <RoomDescription>
          <BS Rus="Максимальное количество постояльцев в номере: 1; Максимальное количество дополнительных кроватей: 0; Максимальное количество дополнительных кроватей для взрослых: 0; Максимальное количество дополнительных кроватей для детей: 0; Максимальное количество дополнительных кроватей для младенцев: 0;" En="Maximum number of guests: 1; Maximum number of extra beds: 0; Maximum number of extra beds for adults: 0; Maximum number of extra beds for children: 0; Maximum number of extra beds for infants: 0;" />
        </Roomdescription>
        <RoomSize/>
        <Providercode/>
        <AgentInformation>Комиссия агента: 0 RUB</AgentInformation>
        <VAT />
        <CustomerInformation>
          <BS Rus="В случае раннего заезда/позднего выезда сумма штрафа будет увеличена на сумму дополнительно заказанных услуг" En="Early checkin/late checkout prices will be included in penalty fee" />
        </CustomerInformation>
        <LateCheckoutComment>
          <BS Rus="Услуга позднего выезда отелем не предоставляется" En="This rate doesn't allow late check out" />
        </LateCheckoutComment>
        <EarlyCheckinComment>
          <BS Rus="Услуга раннего заезда отелем не предоставляется" En="This rate doesn't allow early check in" />
        </EarlyCheckinComment>
        <AdditionalMealComment>
          <BS Rus="" En="" />
        </AdditionalMealComment>
        <DailyPrices>
          <Price>668.00</Price>
        </DailyPrices>
        <FreeCancelationDate>18.04.2018 00:00:00</FreeCancelationDate>
        <CancelationPolicies>
          <ExtendedCancelationPolicy>
            <DateStart/>
            <DateEnd>18.04.2018 00:00:00</DateEnd>
            <RefundFee>0</RefundFee>
            <Currencycode>RUB</Currencycode>
          </ExtendedCancelationPolicy>
          <ExtendedCancelationPolicy>
            <DateStart>18.04.2018 00:00:00</DateStart>
            <DateEnd/>
            <RefundFee>668</RefundFee>
            <Currencycode>RUB</Currencycode>
          </ExtendedCancelationPolicy>
        </CancelationPolicies>
        <BaseHotelRateAccessor id_System="3" Ratecode="1369888" id_Profile="6590" AgencyName="Unifest">
          <SystemName>Academservice</SystemName>
          <Details DefaultCheckInTime="12:00" DefaultCheckOutTime="12:00">
            <Allotmentcode>9500001+1454378+9500001+2</Allotmentcode>
            <code>1369888</code>
            <Mealcode>1</Mealcode>
            <NumberOfGuests>1</NumberOfGuests>
            <NumberOfExtraBedChild>0</NumberOfExtraBedChild>
            <Persons>
              <Person LastName="ПАНИНА" FirstName="ЕЛЕНА">
                <Category code="2" Name="Госпожа" />
                <Citizenship code="9" Name="Россия" />
              </Person>
            </Persons>
          </Details>
          <Accessor id_System="3" id_City="6297" HotelName="ГородОтель Хостел на Киевской" id_ProviderGroup="427" id_Profile="6590">
            <Hotelcode>1303731</Hotelcode>
            <Adults>1</Adults>
            <ChildAges/>
            <Checkin>2018-04-19</Checkin>
            <Checkout>2018-04-20</Checkout>
            <CurrentPaymentType>0</CurrentPaymentType>
            <Details City="2" />
          </Accessor>
        </BaseHotelRateAccessor>
        <ExtendedRatePrice TotalPrice="668" Currencycode="RUB" OriginalPrice="668" ConvertionRate="1" HiddenServiceFee="0" ServiceFee="0" Discount="0" EarlyCheckinPrice="0" LateCheckoutPrice="0" AdditionalMealPrice="0" AdditionalServicePrice="0" ComparisionAddditionalServicePrice="0" ComparisionTotalPrice="668" ComparisionOriginalPrice="668" ComparisionDiscount="0" ComparisionServiceFee="0" ComparisionHiddenServiceFee="0">
          <id_Currency>3</id_Currency>
          <VAT />
          <Commission />
        </ExtendedRatePrice>
        <OtherInformation />
      </ExtendedRoomdescription>
    </Rooms>
    <Warnings />
    <LatestOperationComment>
      <BS Rus="Информация о НДС: Без ограничений" En="Информация о НДС: Без ограничений" />
    </LatestOperationComment>
    <RefundPenalty/>
    <locator>4668495</locator>
    <Vendorlocator>6288247</Vendorlocator>
    <Guests>
      <Person>
        <Citizenship>RU</Citizenship>
        <DocumentNumber>4500897654</DocumentNumber>
        <FirstName>Елена</FirstName>
        <Gender>false</Gender>
        <LastName>Панина</LastName>
        <DateBirth>05.10.1965 0:00:00</DateBirth>
      </Person>
    </Guests>
  </ExtendedBooking>
</ExtendedBookingManageResponse>

Параметр StateString - Cancelled означает успешную отмену бронирования. Подробнее о статусах состояния брони см. здесь Примечание! Параметр RefundFee означает возвращаемую сумму при отмене бронирования.

Примеры ошибок

Ошибка в передаваемых параметрах

Возникает в том случае, если при анализе структуры параметров возникает исключение. Примером ошибки может служить некорректный XML документ.

<?xml version="1.0" encoding="utf-8" ?>
<Error>
  <errorText>An error has occurred.</errorText>
  <ExceptionerrorText>
    "<" не является допустимым маркером. Ожидается маркер ">"., строка 18, позиция 5.
  </ExceptionerrorText>
  <ExceptionType>System.Exception</ExceptionType>
</Error>

Ошибка уровня движка

Возникает в том случае, если при исполнении входного запроса на уровне движка произошла какая-то ошибка

<?xml version="1.0" encoding="utf-8" ?>
<Response HasErrors="true" HasWarnings="false">
  <EngineResponse>
    <HotelTreeResponse>
      <Errors>
        <Error>Служба поиска гостиниц временно недоступна, попробуйте повторить свой запрос позже.</Error>
      </Errors>
    </HotelTreeResponse>
  </EngineResponse>
  <Warnings />
</Response>

Тестовая форма

Заполните недостающие данные в тестовой форме и нажмите кнопку "отправить" для проверки работы запроса.